Tinyswitch PCB Layout
Posted by Romeo on July. 08, 2023

How to know it’s a good layout?

Three check points
  • Step 1
    • Switch loop: Try to find the power device
      • MOSFET
      • Diode
    • Reduce the switch loop circle area in the layout; Keep switching loops as small as possible
    • Can’t put any signal components inside or around the switch loop
  • Step 2
    • Power and signal loop: Try to find the power path
      • MOSFET
      • Diode
    • Mostly is related with switch loop ,B+ and B-; Kelvin connection
    • Power path is needed to be separated with signal path; Switching loops need totally separated with signal loops
  • Step 3
    • Small Signal components as close as possible the device’s pin


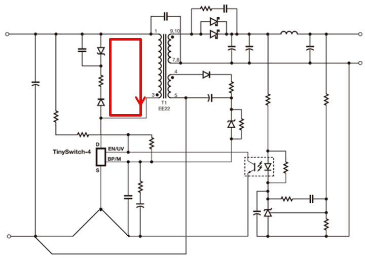
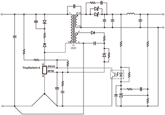
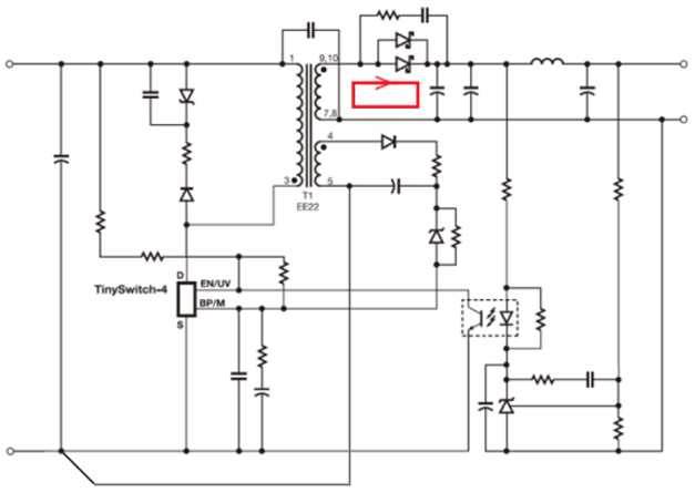
    Switch loop of Standard schematic for Tiny switch
    Normal we will separate to 4 switch loops in a standard circuit
  • Main loop
  • Primary snubber circuit loop
  • Primary bias winding loop
  • Secondary power winding loop
    • Snubber should be noted too






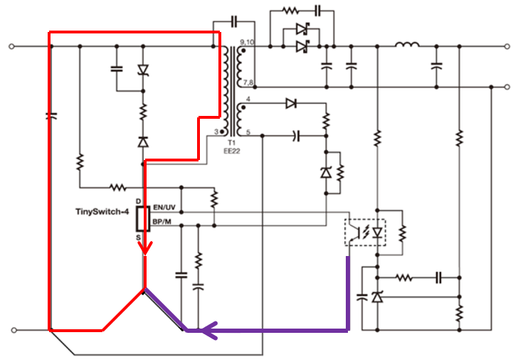
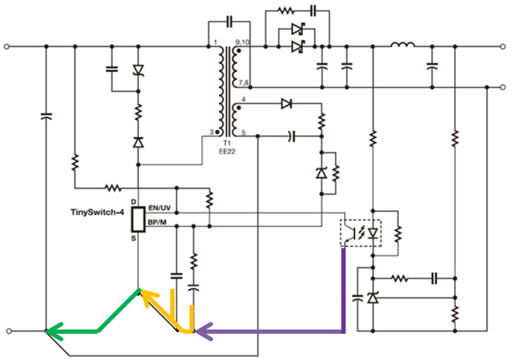
    1.Main Mosfet switch loop

  • B+(Buck cap or decoupling cap) → Main transformer → Drain pin of Tiny → Source pin of Tiny → B-(Buck cap or decoupling cap)
  • Switching loops as small as possible
  • Power path
    • The Green line, MOSFET currents flow into Bulk cap directly; the Signal loops need to pass through Source pin, can’t connect with high current path between Source pin to Bulk cap(Green line)
    • The purple line, it’s the Signal ground. High current will flow in Bulk cap(Green line), purple path has no switch current



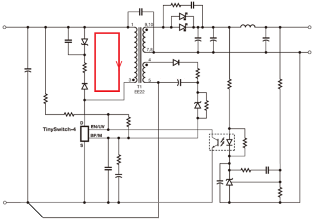
    2. Primary snubber loop

  • Switch loop
    • B+ of Main transformer → Clamp diode → TVS or RC → B+
  • Switching loops as small as possible



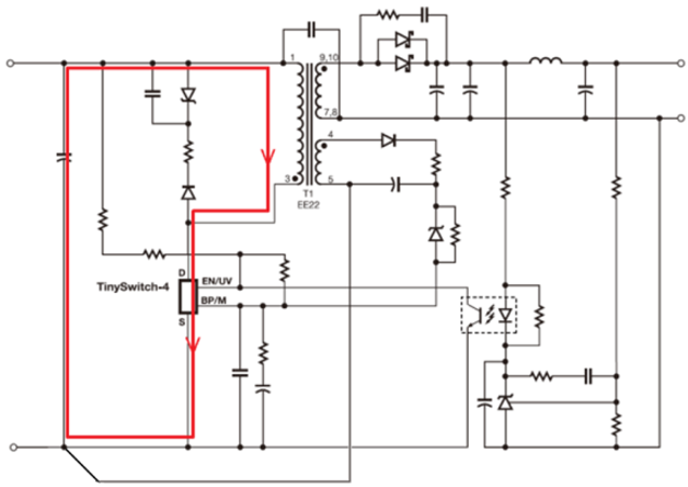
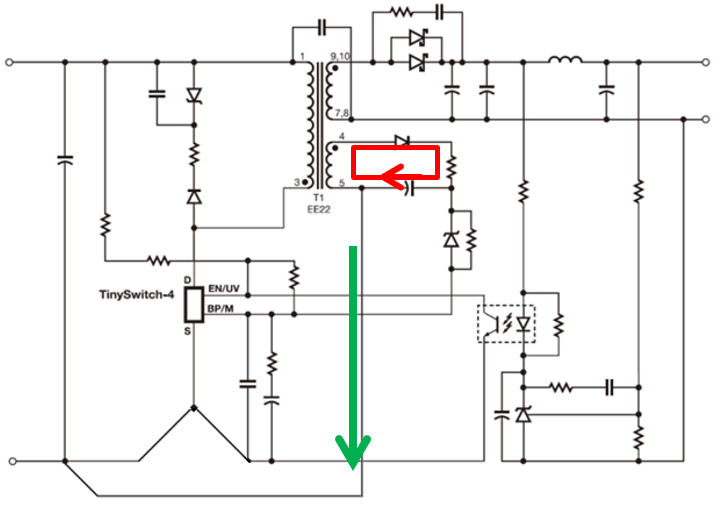
  • 3. Primary bias winding loop

  • Switch loop
    • Bias winding high side → Rectifier Diode → Capacitor → Bias winding low side
  • Switching loops as small as possible
  • Power path
    • The Green line, bias winding currents flow into Bulk cap directly; the Aux Ground need totally separated with signal loops and don’t pass through Tny’s Source pins when it back to Bulk cap Ground



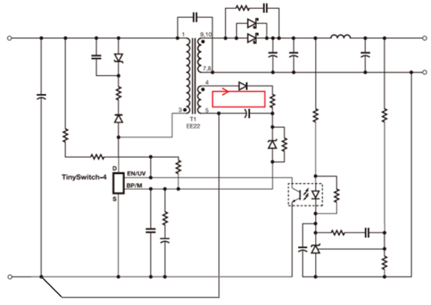
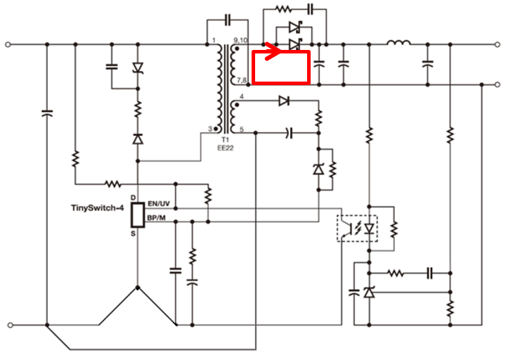
    4. Secondary power winding loop

  • Switch loop
    • Output winding high side → Rectifier Diode → Capacitor → Output winding low side
  • Switching loops as small as possible



  • 5. Signal loop

  • Signal loop need to be Separated with Power path
    • Yellow & purple line is clean ground. Signal components connect to source pin directly without through power path (Green line is non-clean; power current flow into bulk cap)
  • Signal loop need to be Separated with Switch loop
    • Signal components and trace can’t be closed switch loop, especially Drain pin (trace) or snubber circuit (Because high dv/dt)
  • Kelvin connection



  • What's Kelvin connection?
    A Kelvin connection is a means of making precision electrical potential contact with a current carrying component or reference point in such a way that eliminates or greatly reduces the effect of contact resistance.